translate English

机械知识

宇树科技改名__公司_机械人

作者:888集团官网正版 发布时间:2025-10-28 06:56

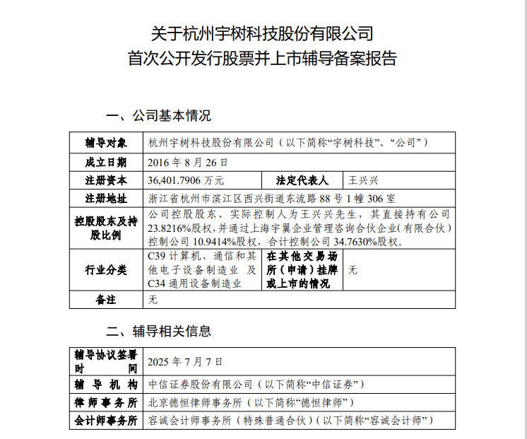
  据证券时报10月21日动静,宇树科技IPO机构中信证券近日提交了“工做进展环境演讲(第一期)”(以下简称“演讲”)。演讲透露,宇树科技2025年第五次姑且股东会审议通过了《关于公司改名的议案》,决定公司改名为“宇树科技股份无限公司”(此前为“杭州宇树科技股份无限公司”),目前正正在打点相关工商登记变动法式。演讲正在谈及“目前仍存正在的次要问题及处理方案”时透露,工做小组会同宇树科技办理层连系行业成长趋向、本身合作劣势、将来成长规划,确保募集资金投资项目合适公司将来成长计谋。为进一步完美对象的公司管理布局,工做小组督促宇树科技按照各中介机构提出的规范和看法,持续完美公司管理系统,进一步加强规范运营。目前,各项工做正处于有序推进中,宇树科技的企业轨制扶植取布局日趋完美,公司管理程度无效提高。按照此前的存案演讲,中信证券将正在2025年10月至12月对宇树科技术否达到刊行上市前提进行分析评估,2025年9月2日,正在社交平台认证的宇树科技账号“Unitree”发布声明称,“公司正积极推进初次公开募股(IPO)的筹备工做”,并暗示“估计将于10月至12月间向证券买卖所提交上市申请文件,届时相关运营数据将正式披露。”2025年7月8日,中信证券取宇树科技通过公开辟行监管系统提交了存案登记材料;7月18日,中国证监会官网披露杭州宇树科技股份无限公司初次公开辟行股票(IPO)并上市存案演讲,形态为“存案”。演讲指出,本次期自2025年7月18日起至演讲出具日竣事。本期内,小组按照实施打算和宇树科技的现实环境,通过取宇树科技日常交换、召开会议、组织自学和讲课培训、问题诊断和专业征询等多种形式对宇树科技接管人员进行了培训。演讲同时透露,本期过程中,宇树科技召开2025年第五次姑且股东会,审议通过了《关于选举公司董事暨调整董事会的议案》《关于打消公司监事会的议案》等议案。同时,鉴于原董事秦诗春、王其鑫、赵永政已先后正在2025年第五次姑且股东会前辞任公司董事,接管的人员不再包罗公司原监事吴江、李文杨、朱嘉,以及原董事秦诗春、王其鑫、赵永政等六人,并新增董事李彦、倪晨凯、宋华盛三报酬接管人员。宇树科技是“杭州六小龙”之一。存案演讲显示,宇树科技成立日期为2016年8月26日,注册本钱3。64亿元,代表报酬王兴兴,是一家聚焦消费级、行业级高机能通用脚式/人形机械人及工致机械臂自从研发、出产取发卖的高新手艺企业。王兴兴目前是公司创始人兼首席施行官。从股权布局看,做为宇树科技控股股东、现实节制人,他间接持有公司23。8216%股权,并通过上海宇翼企业办理征询合股企业(无限合股) 节制公司10。9414%股权,合计节制公司34。7630%股权。和谈签订时间为2025年7月7日,机构为中信证券,律师事务所为德恒律师事务所,会计师事务所为容诚会计师事务所(特殊通俗合股)。按照工做放置,本年10月到12月,机构将对公司能否达到刊行上市前提进行分析评估,协帮公司按相关预备初次公开辟行股票并上市申请文件。本年6月,王兴兴正在天津夏日达沃斯论坛上暗示,宇树科技2024年营收已超10亿元,较前一年实现显著增加,据领会,宇树科技也是业内少数实现盈利的机械人企业。正在本年8月举办的2025世界机械会上,王兴兴提到,2025年上半年,整小我形机械人行业很是火爆,加上政策的支撑,每家企业平均有50%—100%的增加,这意味着需求端拉动了整个行业的成长。据息,其明星产物Unitree Go1四脚机械人累计出货量超5万台,占领全球消费级脚式机械人市场60%以上份额。此外,宇树科技正在工业、巡检、物流等场景的机械人处理方案也已实现规模化使用。



快捷导航

888集团官网正版集团于2009年在江苏盐城成立,是一家专业致力于生产工业阀门和石油机械的高新技术企业。

点击下方按钮联系我们获取更多信息

联系我们